Forum Camping-Car . Fourgon aménagé . Van
Entretien et Aménagement
Besoin de conseils pour entretenir et aménager votre camping-car ? Trouvez des astuces et des solutions pour améliorer le confort et la performance de votre véhicule.
Aménager son Camping-Car
Idées et conseils pour aménager : lits, rangements, cuisine, et plus encore pour optimiser votre confort sur la route.
Recherche de fusibles
- Burstner01
- Apprenti confirmé

- Messages : 115
- Enregistré le : 09 févr. 2024, 23:52
Recherche de fusibles
Message par Burstner01 »
- Alain Deloin
- Camping-cariste assidu

- Messages : 2466
- Enregistré le : 09 juin 2023, 15:33
Re: Recherche de fusibles
Message par Alain Deloin »
Sans pouvoir te donner la réponse mais, d'une , en principe, les feux extérieur du véhicule sont tous raccordés au véhicule même donc, rien à voir avec la partie camping
Ensuite, il faudra que tu rappelles ( afin qu'un connaisseur puisse vraiment t'aider) de donner le type du porteur et voir même son année ( du genre un Fiat d'aujourd'hui n'aura sûrement pas les fusibles aux mêmes emplacement qu'un des années 2000)
Désolé de ne pouvoir en dire plus
Attendons que qq'un d'autre soit connecté
Pourtant, on en fait pas toute un histoire
- Burstner01
- Apprenti confirmé

- Messages : 115
- Enregistré le : 09 févr. 2024, 23:52
Re: Recherche de fusibles
Message par Burstner01 »
- Alain Deloin
- Camping-cariste assidu

- Messages : 2466
- Enregistré le : 09 juin 2023, 15:33
Re: Recherche de fusibles
Message par Alain Deloin »
Burstner01 a écrit : 06 févr. 2025, 20:26 Effectivement, il s'agit d'un Burstner sur Fiat Ducato de 2013. Ce qui est étonnant il serait branché sur un seul porte fusible, car tout le reste fonctionne... ça aurait été trop simple sinon !
Y aurait pas juste un fil débranché ou voir coupé ??
Pourtant, on en fait pas toute un histoire
- malcolmbass
- Explorateur des sentiers battus

- Messages : 643
- Enregistré le : 17 avr. 2022, 13:45
- jean luc 50700
- Camping-cariste assidu

- Messages : 2681
- Enregistré le : 06 janv. 2023, 09:53
Re: Recherche de fusibles
Message par jean luc 50700 »
Burstner 01 , tu peux donner le modèle de ton camping car.?
certes sur fiat ducato 2013 , mais le modèle de ton camping car cela sera plus facile à à trouver
tu parles des feux de gabarit haut à l'arrière ?
tracte fiat cinquecento
gps lucampers 935
de Cherbourg .Travail 5 ans dans 25 pays. 35 ans en pas de calais ,2020 retour région Ste mère église
Yvette Jean-Luc + canaille le chat.
- malcolmbass
- Explorateur des sentiers battus

- Messages : 643
- Enregistré le : 17 avr. 2022, 13:45
Re: Recherche de fusibles
Message par malcolmbass »
Il faut connaitre l'installation électrique de la cellule.
- Burstner01
- Apprenti confirmé

- Messages : 115
- Enregistré le : 09 févr. 2024, 23:52
Re: Recherche de fusibles
Message par Burstner01 »
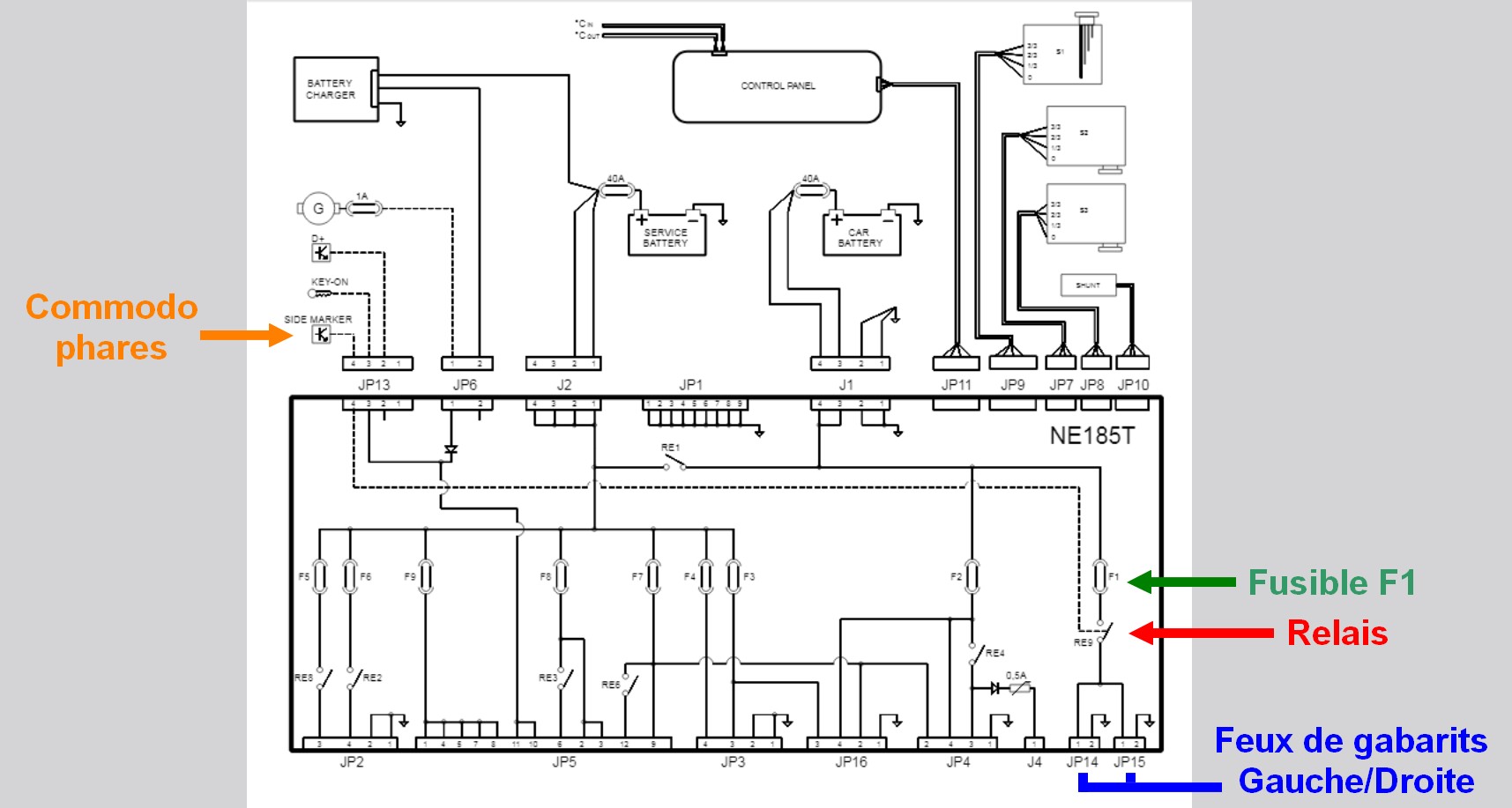
J'ai trouver la fiche technique constructeur de mon modèle, notamment mon EBL 99. https://faq.buerstner.com/hc/fr-fr/arti ... 3983171485 page 137.
Je parle de feux de gabarit, plus exactement il s'agit des feux ovale à led des bas de caisses... mea culpa ! Par contre je n'ai pas penser effectivement à levé la tête et regarder mes feux de gabarit HAUT arrière, mais mes feux arrière fonctionnant + plaque immatriculation pas de raison qu'il ne s'allume pas. Là ça serait plus embêtant que mes leds https://www.leboncoin.fr/ad/equipement_ ... 1393660315 , moins grave puisque je vais 5m69, les fourgon utilitaire n'en sont pas équipé.
PS: Acheté, neuf chez concessionnaire.
- jean luc 50700
- Camping-cariste assidu

- Messages : 2681
- Enregistré le : 06 janv. 2023, 09:53
Re: Recherche de fusibles
Message par jean luc 50700 »
Regarde du coté du siège passager en bas et du coté du montant située à l'intérieur du montant droit de la porte.En bas ,si il y a pas une petite trappe.( là ou il y a le système de fermeture de la porte vers la cellule)
Burstner à une manie de mettre les fusibles de ces feux gabarit de ce coté là. Le boitier de fusible commande les 2 cotés de ces feux gabarits bas
regarde aussi sous le siège passager.
normalement fusible F1 de 7.5 A
regarde aussi sur l'EBL si il n'y a pas un fusible dédié à cela. Il devrait être grillé.
Burstner sur certain camping car à déjà fait ce genre de montage. (entre autre le mien)
nota: tes feux de gabarits arrière haut doivent fonctionner car ils sont reliés aux feux arrière de ton camping car.
tracte fiat cinquecento
gps lucampers 935
de Cherbourg .Travail 5 ans dans 25 pays. 35 ans en pas de calais ,2020 retour région Ste mère église
Yvette Jean-Luc + canaille le chat.
- jean luc 50700
- Camping-cariste assidu

- Messages : 2681
- Enregistré le : 06 janv. 2023, 09:53
Re: Recherche de fusibles
Message par jean luc 50700 »
mais Burstner ,regarde ceci.
Dixit Burtnser.
J'ai trouver p155 https://faq.buerstner.com/hc/fr-fr/arti ... 3983171485 , ceci, il serait dans une boite à relais AD01 monté dans une console de siège ... le truc bizarre un 5A ?
Ma boite EB est placé dans un bac, est-il possible de la dégagé de dessous du siège en la tirant sans tirer sur des câbles ?
regarde quand même ,coté passager ,au nivaux montant droit. Beaucoup de colistiers sont passés souvent et ne l'ont vu que tardivement.
regarde aussi sous le siège passager si il n'y a pas un boitier annexe.
regarde aussi la page 163.Il parle d'un boitier en arrière gauche.
concernant le tiroir de l'EBL , j'ai aussi ce système ,mais il n'est pas coulissant. Pour accéder à l'ebl, je dois pousser mon siège conducteur complètement en arrière et j'ouvre le cache de devant du siège qui bascule pour accéder à l'ebl et voir tous les fusibles.
tracte fiat cinquecento
gps lucampers 935
de Cherbourg .Travail 5 ans dans 25 pays. 35 ans en pas de calais ,2020 retour région Ste mère église
Yvette Jean-Luc + canaille le chat.
- Alain Deloin
- Camping-cariste assidu

- Messages : 2466
- Enregistré le : 09 juin 2023, 15:33
Re: Recherche de fusibles
Message par Alain Deloin »
Bizarre d'avoir un fusible juste pour ça.
Ça voudrait dire que le véhicule est bourré de fusible ?
Hé ben, va falloir faire du stock entre les gabarits, le stop du haut, des feux de recul, caméra de recul ...
Encore une usine à gaz quoi
Peut être qu'un jour, je regarderai chez moi
Tout ce que je sais, c'est que pour le troisième stop et caméra, j'ai une trappe à l'intérieur du meuble de la '' salle d'eau '' et, des feux arrière, idem ,deux trappes dans la soute ( d'ailleurs, si un feu du genre clignotant ne fonctionne plus, tu changes le feu étant donné que c'est du LEDs )
Bref, à.... suivre
Pourtant, on en fait pas toute un histoire
- jean luc 50700
- Camping-cariste assidu

- Messages : 2681
- Enregistré le : 06 janv. 2023, 09:53
Re: Recherche de fusibles
Message par jean luc 50700 »
je suis entrain de dépanner pour un ami une moto yamaha 500 cm3 la "monster." pour un problème électrique. En clair lorsque le moteur est en route et qu'il débraye le moteur calle du fait plus d'alimentation.
Tu verrais le système ce sont certain relais qui font office de fusibles et qui eux mêmes sont protégés par ?.......des fusibles.
en clair je lui change tout son faisceau électrique de la moto pour faire plus simple.
"le fil rouge sur le bouton vert , le fil bleu sur le bouton rouge"
tracte fiat cinquecento
gps lucampers 935
de Cherbourg .Travail 5 ans dans 25 pays. 35 ans en pas de calais ,2020 retour région Ste mère église
Yvette Jean-Luc + canaille le chat.
-
gillesdu doubs
- Vétéran de la route

- Messages : 323
- Enregistré le : 06 juin 2022, 16:18
Re: Recherche de fusibles
Message par gillesdu doubs »
je me suis fait avoir avec les feux de gabarit coté gauche de mon CI de 2011.
Contrairement à ce qu'on peut penser le fusible se trouve certainement sur le porte fusible qui alimente le frigo, le chauffe-eau, bref tout ce qui alimente la cellule en 12 volts. Donc sans rapport avec le porteur.
Sur mon CI le porte fusible est situé derrière le siège passager et un fusible de 5A est bien dédié aux veilleuses extérieures.
- Alain Deloin
- Camping-cariste assidu

- Messages : 2466
- Enregistré le : 09 juin 2023, 15:33
Re: Recherche de fusibles
Message par Alain Deloin »
Ah le '' progrès '' c'est top
Comme si on ne pouvait pas laisser le système éclairage à la charge du constructeur véhicule
Pourtant, on en fait pas toute un histoire
Créer un compte ou se connecter pour rejoindre la discussion
Vous devez être membre pour pouvoir répondre
Créer un compte
Vous n‘êtes pas membre ? Inscrivez-vous pour rejoindre notre communauté
Les membres peuvent créer leurs propres sujets et s‘abonner à des sujets
C‘est gratuit et cela ne prend qu‘une minute
Se connecter
Retourner vers « Problème porteur,chassis,cabine »
- PRESENTATION si vous le souhaitez
- ↳ Les voyageurs
- technique vie pratique
- ↳ Problème Cellule ,partie habitable
- ↳ Problème porteur,chassis,cabine
- ↳ Fourgon aménagé et van
- ↳ gps television satellite informatique wifi
- ↳ Bon plan astuce du voyageur
- ↳ La vie du camping-car et fourgon aménagé
- ↳ Dossier telechargeable vehicule loisir
- ↳ EAU
- ↳ ELECTRICITE
- ↳ GAZ
- ↳ AMENAGEMENT
- ↳ SOLAIRE
- ↳ CHAUFFAGE ISOLATION CLIMATISATION
- ↳ Les Tutos en Vidéos !!!
- ↳ PHOTO INSOLITE
- ↳ DIVERS
- ↳ applications smartphone du globe-trotter
- camping car occasion particulier
- ↳ Annonce le Boncoin je demande vos avis ici
- ↳ ACHAT.VENTE.LOCATION.ECHANGE.ACCESSOIRE
- ↳ concessionnaire vehicule loisir
- carnet de voyage
- ↳ Les astuces et conseils de voyage
- ↳ PAYS
- divers
- ↳ La cuisine en camping-car
- ↳ LES RECETTES DU CAMPING-CARISTE
- la vie du voyageur en camping-car et fourgon aménagé
- ↳ LEGISLATION
- ↳ coup de chapeau: aire camping-car garage etc...
- ↳ coup de gueule :commune autocaravane vendeur etc..
- ↳ Les cyclistes du forum
- ↳ alerte vol maison itinérante
- ↳ Votre motorhome
- ↳ test
- ↳ Sondage
- ↳ Partenaire
- divertir monde du loisir
- ↳ LE BAR DU FORUM
- ↳ ASSISTANCE TECHNIQUE SUR LE FORUM
- ↳ VIDEOS
- Accueil Index du forum
- Heures au format UTC+01:00
- Supprimer les cookies
- Nous contacter
Développé par phpBB® Forum Software © phpBB Limited
Traduit par phpBB-fr.com